|
moveit2
The MoveIt Motion Planning Framework for ROS 2.
|
Functions | |
| void | applyCollisionObject (std::shared_ptr< planning_scene::PlanningScene > &planning_scene, moveit_msgs::msg::CollisionObject &collision_object_msg, std::optional< moveit_msgs::msg::ObjectColor > color_msg) |
| Eigen::MatrixXd | getFrameTransform (std::shared_ptr< planning_scene::PlanningScene > &planning_scene, const std::string &id) |
| moveit_msgs::msg::PlanningScene | getPlanningSceneMsg (std::shared_ptr< planning_scene::PlanningScene > &planning_scene) |
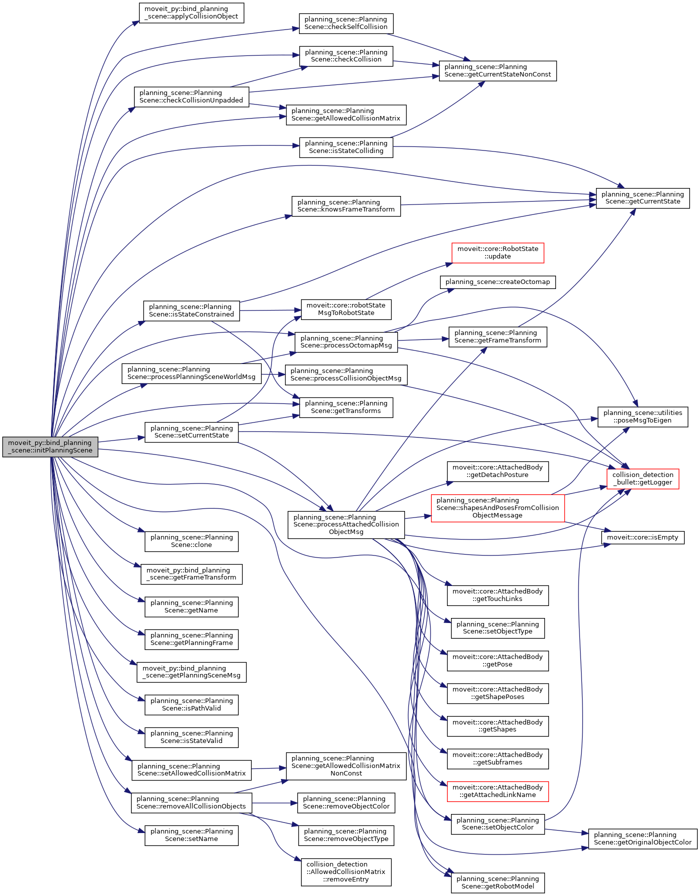
| void | initPlanningScene (py::module &m) |
| void moveit_py::bind_planning_scene::applyCollisionObject | ( | std::shared_ptr< planning_scene::PlanningScene > & | planning_scene, |
| moveit_msgs::msg::CollisionObject & | collision_object_msg, | ||
| std::optional< moveit_msgs::msg::ObjectColor > | color_msg | ||
| ) |
| Eigen::MatrixXd moveit_py::bind_planning_scene::getFrameTransform | ( | std::shared_ptr< planning_scene::PlanningScene > & | planning_scene, |
| const std::string & | id | ||
| ) |
| moveit_msgs::msg::PlanningScene moveit_py::bind_planning_scene::getPlanningSceneMsg | ( | std::shared_ptr< planning_scene::PlanningScene > & | planning_scene | ) |
| void moveit_py::bind_planning_scene::initPlanningScene | ( | py::module & | m | ) |
Definition at line 100 of file planning_scene.cpp.

