|
moveit2
The MoveIt Motion Planning Framework for ROS 2.
|
Classes | |
| class | LockedPlanningSceneContextManagerRW |
| class | LockedPlanningSceneContextManagerRO |
Functions | |
| bool | processCollisionObject (const planning_scene_monitor::PlanningSceneMonitorPtr &planning_scene_monitor, moveit_msgs::msg::CollisionObject &collision_object_msg, std::optional< moveit_msgs::msg::ObjectColor > color_msg) |
| bool | processAttachedCollisionObjectMsg (const planning_scene_monitor::PlanningSceneMonitorPtr &planning_scene_monitor, moveit_msgs::msg::AttachedCollisionObject &attached_collision_object_msg) |
| LockedPlanningSceneContextManagerRO | readOnly (const planning_scene_monitor::PlanningSceneMonitorPtr &planning_scene_monitor) |
| LockedPlanningSceneContextManagerRW | readWrite (const planning_scene_monitor::PlanningSceneMonitorPtr &planning_scene_monitor) |
| void | initPlanningSceneMonitor (py::module &m) |
| void | initContextManagers (py::module &m) |
| void moveit_py::bind_planning_scene_monitor::initContextManagers | ( | py::module & | m | ) |
Definition at line 154 of file planning_scene_monitor.cpp.

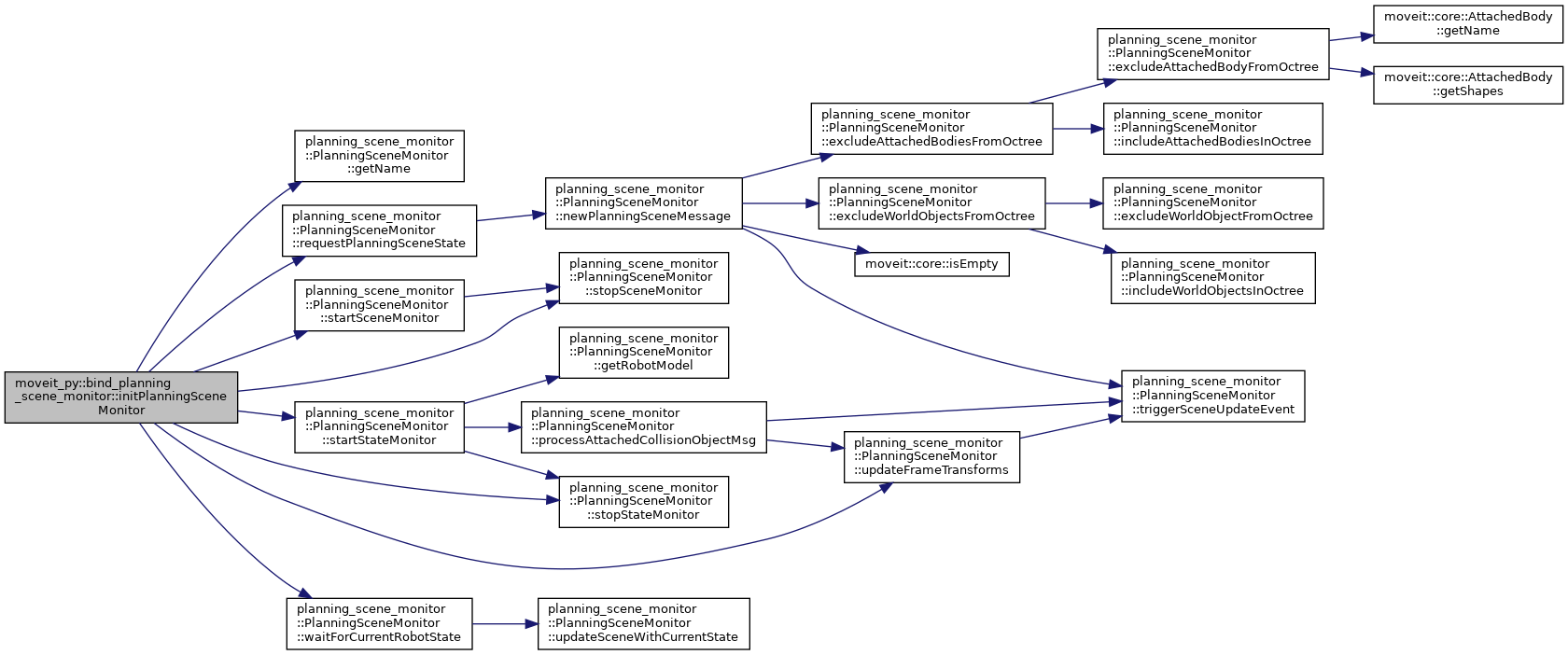
| void moveit_py::bind_planning_scene_monitor::initPlanningSceneMonitor | ( | py::module & | m | ) |
Definition at line 102 of file planning_scene_monitor.cpp.


| bool moveit_py::bind_planning_scene_monitor::processAttachedCollisionObjectMsg | ( | const planning_scene_monitor::PlanningSceneMonitorPtr & | planning_scene_monitor, |
| moveit_msgs::msg::AttachedCollisionObject & | attached_collision_object_msg | ||
| ) |
Definition at line 57 of file planning_scene_monitor.cpp.
| bool moveit_py::bind_planning_scene_monitor::processCollisionObject | ( | const planning_scene_monitor::PlanningSceneMonitorPtr & | planning_scene_monitor, |
| moveit_msgs::msg::CollisionObject & | collision_object_msg, | ||
| std::optional< moveit_msgs::msg::ObjectColor > | color_msg | ||
| ) |
Definition at line 44 of file planning_scene_monitor.cpp.
| LockedPlanningSceneContextManagerRO moveit_py::bind_planning_scene_monitor::readOnly | ( | const planning_scene_monitor::PlanningSceneMonitorPtr & | planning_scene_monitor | ) |
Definition at line 66 of file planning_scene_monitor.cpp.
| LockedPlanningSceneContextManagerRW moveit_py::bind_planning_scene_monitor::readWrite | ( | const planning_scene_monitor::PlanningSceneMonitorPtr & | planning_scene_monitor | ) |
Definition at line 72 of file planning_scene_monitor.cpp.